2023最新最全税率表!增值税+企业所得税+个税+房产税+契税等18个税种!

2026-1-14 20:38| 发布者: fuwanbiao| 查看: 89| 评论: 1

放大 缩小
简介:18税种最全的税率表来了!增值税、企业所得税、个人所得税、印花税……你想要的,这里都有!赶紧转发收藏学习吧~01增值税02企业所得税03个人所得税一、 居民个人工资、薪金所得预扣率表二、 居民个人劳务报酬所得, ...

18税种最全的税率表来了!增值税、企业所得税、个人所得税、印花税……你想要的,这里都有!赶紧转发收藏学习吧~


01


增值税


02


企业所得税

03


个人所得税


一、 居民个人工资、薪金所得预扣率表





二、 居民个人劳务报酬所得,稿酬所得,特许权使用费所得





三、 综合所得税率表(个税汇算清缴时适用)


四、 经营所得税率表


五、利息、股息、红利所得;财产租赁所得;财产转让所得和偶然所得


利息、股息、红利所得;财产租赁所得;财产转让所得和偶然所得,适用比例税率,税率为20%。(该税率适用于居民个人与非居民个人)


六、全年一次性奖金


申报方式:


单独申报:应纳税额=全年一次性奖金收入×适用税率-速算扣除数


(注:适用税率,以全年一次性奖金收入除以12个月得到的数额对照月度税率表确定)


并入综合所得:应纳税额=(年收入-减除费用-附加扣除-专项附加扣除-其他扣除)×税率-速算扣除数


单独申报适用税率表





综合申报适用税率表


04


印花税


05


消费税


06


附加税


附加税是对增值税、消费税附征的一种税费,包括城建税、教育费附加和地方教育费附加(后两者属于费),税率分别是:


07


房产税


房产税是对房屋产权所的人征收的税种,分为从价计征和从租计征两种。适用的税率如下:


08


城镇土地使用税


城镇土地使用税是对在城市、县城、建制镇、工矿区范围内适用土地的单位和个人征收的税种。适用税率如下:


09


契税


契税是对土地、房屋权属转移时向承受者征收的税种。


10


土地增值税


土地增值税是对转让土地使用权、地上的建筑物及其附着物并取得收入的单位和个人征税的税种。土地增值税根据增值额适用不同的税率,具体规定如下:


11


耕地占用税


耕地占用税是占用耕地建房或从事非农业建设的单位和个人征收的税种。耕地占用税施行地区差别定额税率。


12


车辆购置税


车辆购置税,是对购置汽车、有轨电车、汽车和挂车、排气量超过150毫升的摩托车征收的税种,施行固定的税率,为10%。


13


车船税


车船税是指对中国境内管理部门办理登记的车辆、船舶征收的一种财产税。按年计征,适用税率如下:


14


关税


关税是对进出口货物征收的税种。


我国进口关税的法定税率包括最惠国税率、协定税率、特惠税率和普通税率。不同种类物品适用的关税税率不同,可在中国海关官网等网站进行查询。


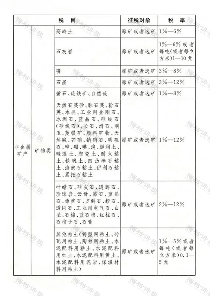
15


资源税


资源税,对在我国领域内和管辖的其他海域开发应税资源的单位和个人征收。


16


环境保护税


环境保护税,是对在中国领域内和中国管辖的其他海域排放应税污染物征税的税种。污染物分为大气污染物、水污染物、固体废物、噪声这4种。适用的税率如下:


17


烟叶税


烟叶税是对我国境内收购晾晒烟叶、烤烟叶的单位征收的税种,适用比例税率20%


18


船舶吨税


注:本文由梅松讲税出品。梅松讲税,为税台网旗下致力于打造税务精品内容的团队,服务内容包括:文章、课程、图片、图书等来源:财务第一教室,税务大讲堂,梅松讲税,税台,财务经理人,税务经理人整理发布


二手表·回收·购买·评估·鉴定

点击二维码可快速添加客服微信

客服微信:19512235704(长按复制)


路过

雷人

握手

鲜花

鸡蛋
版权声明:免责声明:文章信息来源于网络以及网友投稿,本网站只负责对文章进行整理、排版、编辑,是出于传递 更多信息之目的, 并不意味着赞同其观点或证实其内容的真实性,如本站文章和转稿涉及版权等问题,请作者在及时联系本站,我们会尽快处理。
已有 1 人参与

会员评论

最新文章

文章列表

 万奢网手机版

官网微博:万奢网服务平台

今日头条二维码 1 微信公众号二维码 1 抖音小程序二维码 1
上海万湖珠宝贸易有限公司 地址:上海市宝山区共和新路4727号新陆国际大厦1003-1007室 网站经营许可证 备案号:沪ICP备11005343号-12012-2019
万奢网主要专注于手表回收,二手名表回收/销售业务,可免费鉴定(手表真假),评估手表回收价格,正规手表回收公司,宝山实体店,支持全国范围上门回收手表
返回顶部